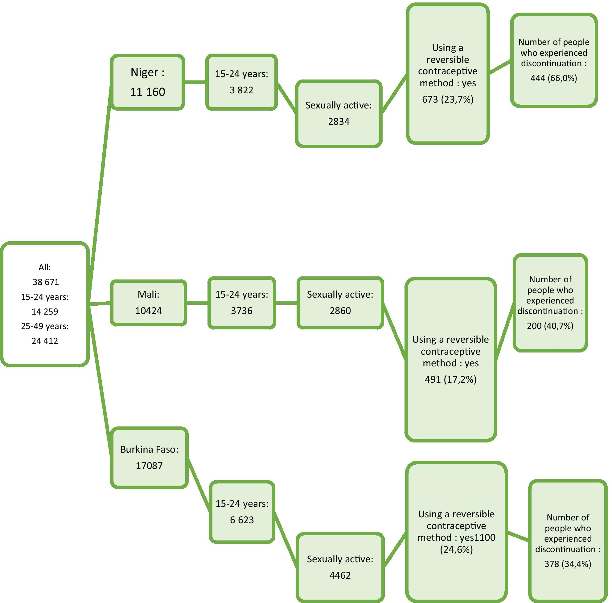
Fig. 1From: Predictors of contraceptive method discontinuation among adolescent and young women in three West African countries (Burkina Faso, Mali, and Niger)Population selection procedureBack to article page